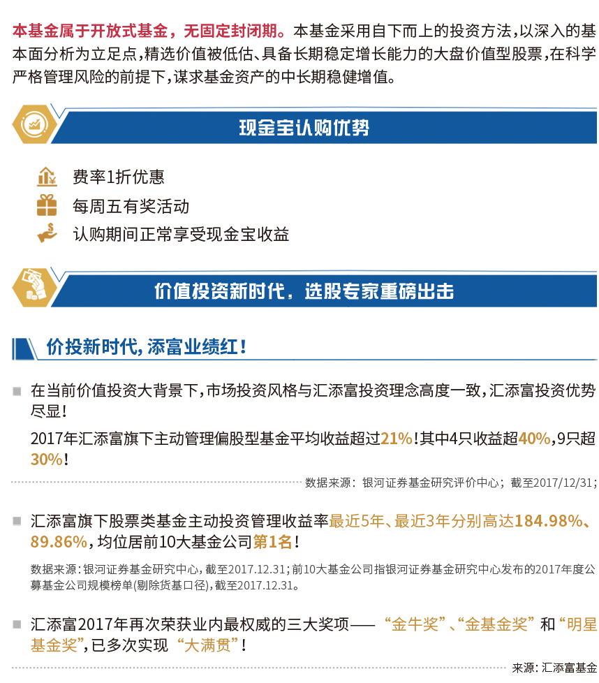
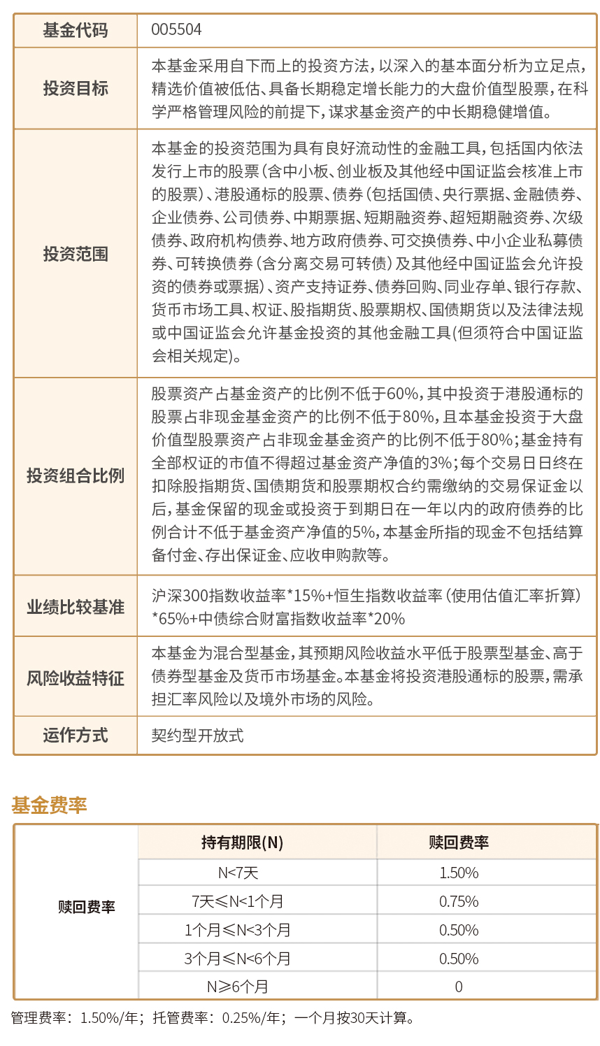
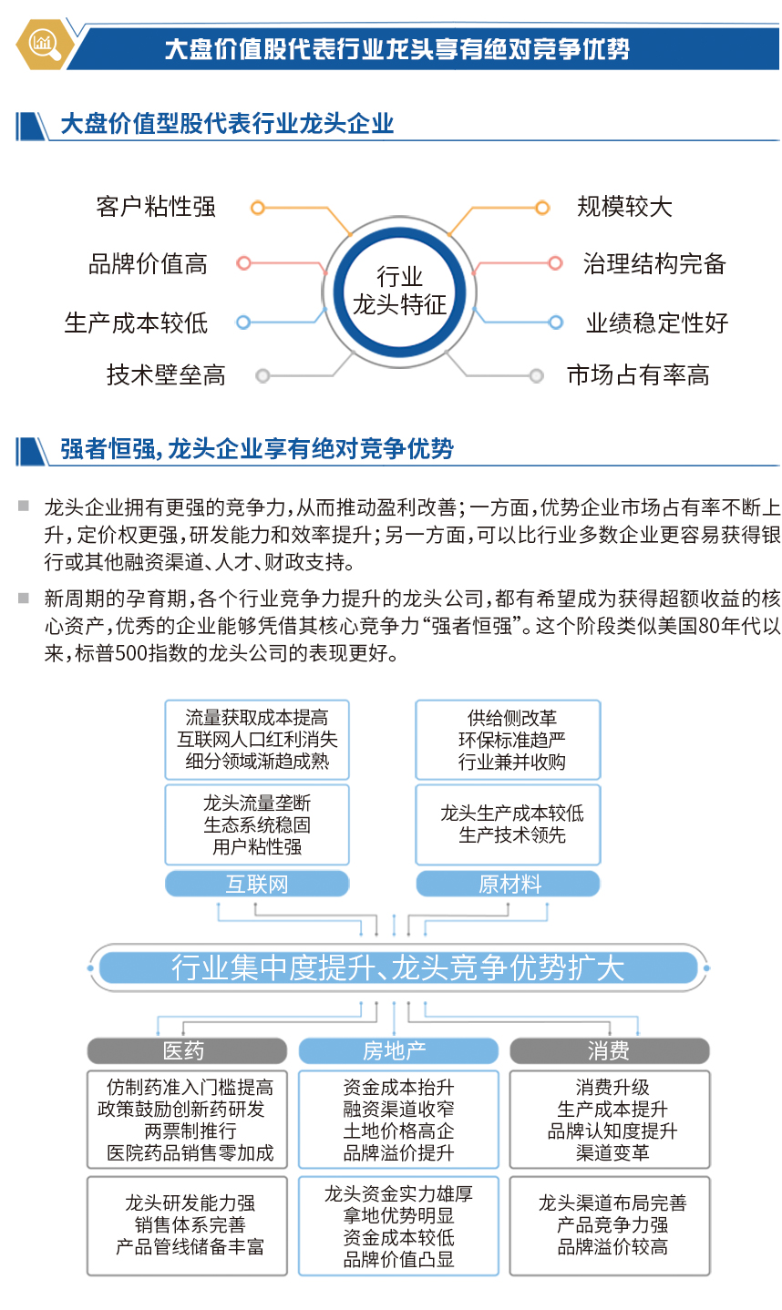
返回官网 1折购买